编注:如近期 alist 出现各种显示异常问题,请屏蔽 polyfill 相关的请求并等待版本更新,可能与此有关。
https://github.com/alist-org/alist/issues/6100
https://github.com/alist-org/alist/issues/6100
Polyfill CDN 服务 polyfill.io 被中国菠菜 CDN 收购:
https://github.com/polyfillpolyfill/polyfill-service/issues/2834
Cloudflare 提供了一个 alternative endpoint: https://blog.cloudflare.com/polyfill-io-now-available-on-cdnjs-reduce-your-supply-chain-risk
https://github.com/polyfillpolyfill/polyfill-service/issues/2834
Cloudflare 提供了一个 alternative endpoint: https://blog.cloudflare.com/polyfill-io-now-available-on-cdnjs-reduce-your-supply-chain-risk
https://www.yystv.cn/n/1001083
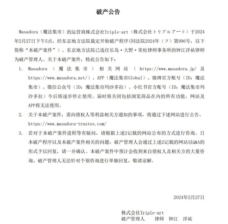
Masadora(魔法集市)的运营商株式会社 Triple-art 发布破产公告,相关网站和账号将逐步停止使用,届时将关闭包括浏览商品在内的所有功能。已购买的商品将无法发送,支付的货款也无法返还
—————
时代的眼泪越来越多
Lynn Vision smash Grayhound for Copenhagen berth
https://www.hltv.org/news/38360/live-updates-from-asia-rmr-day-3#f35
https://www.hltv.org/news/38360/live-updates-from-asia-rmr-day-3#f35
2024年2月份国产网络游戏审批信息
https://www.nppa.gov.cn/bsfw/jggs/yxspjg/gcwlyxspxx/202402/t20240227_834939.html
黑神话悟空、无限暖暖过审
https://www.nppa.gov.cn/bsfw/jggs/yxspjg/gcwlyxspxx/202402/t20240227_834939.html
黑神话悟空、无限暖暖过审
我是提醒个税汇算小助手:您可登录个人所得税 APP 预约 3 月 1 日至 3 月 20 日任意一天办理年度汇算,在 3 月 21 日至 6 月 30 日期间办理无需预约。
https://www.gov.cn/zhengce/zhengceku/202402/content_6930130.htm
https://www.gov.cn/zhengce/zhengceku/202402/content_6930130.htm
https://www.bilibili.com/video/BV1TA4m137zw
Win10 近期的补丁更新了 explorer.exe 加入了在中国大陆地区判断奇虎 360 系列软件是否在运行的逻辑,这一行径被火绒当作是木马病毒,于是把资源管理器杀掉了、成为此事被大众所知的导火索。
火绒在2月18日发布情况说明并向用户道歉,目前似乎还没有看到微软中国的官方回应。
Win10 近期的补丁更新了 explorer.exe 加入了在中国大陆地区判断奇虎 360 系列软件是否在运行的逻辑,这一行径被火绒当作是木马病毒,于是把资源管理器杀掉了、成为此事被大众所知的导火索。
火绒在2月18日发布情况说明并向用户道歉,目前似乎还没有看到微软中国的官方回应。
其实我也好奇,为什么火绒不说原因在微软,而是默默背锅道歉 —— Tarkovv
大概率危机公关,因为第一时间肯定是觉得自己软件病毒检测出现了bug,而且是极其恶性的bug,不太可能怀疑微软那边出了问题,所以就先道歉然后给解决方法。后面到底什么问题慢慢研究 —— momoonbili
1. 微软给人的印象比较老实,所以系统文件被误杀第一时间会想想是不是自己误报
2. 火绒的体量不及微软一根毛,如果发布“是微软干的”跟约架没区别,火绒显然干不过
—— Workear
这波我哪个队都不站,360确实喜欢对资源管理器做手脚(这也能解释为什么Win11没相关的逻辑,因为资源管理器重构了,360动不了),但是微软在资源管理器做杀软判断,这也不太合理,你在Windows Defender里面搞判断,我也能理解,你在资源管理器里搞判断,我真不知道有什么合理的理由
—— “远程桌面连接服务”
一个叹号即可导致任意代码执行,Windows也曝“log4j漏洞”
据 Check Point Research官网博客 ,其最近一项研究发现了Microsoft Outlook中的一个重大安全漏洞,允许攻击者在受害者的计算机上执行任意代码。微软已确认此漏洞,并且给予了该漏洞9.8分(满分10分)的CVSS严重性评分。
据了解,Check Point的安全研究员Haifei Li发现了此漏洞(CVE-2024-21413),并将之命名为 #MonikerLink 。当用户使用易受攻击的Microsoft Outlook版本点击带有恶意链接的电子邮件时,就会导致远程代码执行(RCE),并且该漏洞还使攻击者能够绕过Office文档的受保护视图。
Check Point表示,其已确认这个#MonikerLink漏洞在最新的Windows 10/11 + Microsoft 365(Office 2021)环境中存在。并且其他Office版本/版本也可能受到影响。Check Point认为这是一个被忽视的问题,它在Windows/COM生态系统中存在了几十年——因为它存在于COM API的核心。
微软在2024年2月“星期二补丁”中已修复此漏洞,强烈建议所有Outlook用户尽快更新。
完整技术报告
投稿:@TNSubmbot
频道:@TestFlightCN
据 Check Point Research官网博客 ,其最近一项研究发现了Microsoft Outlook中的一个重大安全漏洞,允许攻击者在受害者的计算机上执行任意代码。微软已确认此漏洞,并且给予了该漏洞9.8分(满分10分)的CVSS严重性评分。
据了解,Check Point的安全研究员Haifei Li发现了此漏洞(CVE-2024-21413),并将之命名为 #MonikerLink 。当用户使用易受攻击的Microsoft Outlook版本点击带有恶意链接的电子邮件时,就会导致远程代码执行(RCE),并且该漏洞还使攻击者能够绕过Office文档的受保护视图。
Check Point表示,其已确认这个#MonikerLink漏洞在最新的Windows 10/11 + Microsoft 365(Office 2021)环境中存在。并且其他Office版本/版本也可能受到影响。Check Point认为这是一个被忽视的问题,它在Windows/COM生态系统中存在了几十年——因为它存在于COM API的核心。
微软在2024年2月“星期二补丁”中已修复此漏洞,强烈建议所有Outlook用户尽快更新。
完整技术报告
投稿:@TNSubmbot
频道:@TestFlightCN
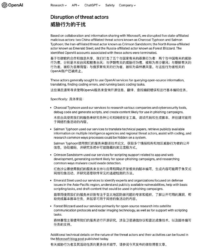
https://openai.com/blog/disrupting-malicious-uses-of-ai-by-state-affiliated-threat-actors
重要: 宝塔 WAF 防火墙存在未授权访问漏洞,攻击者可通过漏洞访问后台API
最近在V2EX上有用户报告发现了一个关于宝塔 WAF 的未授权访问漏洞。这个漏洞允许未经授权的用户绕过登录验证,无视宝塔的随机登录地址,直接访问宝塔后台的某些API,实现远程控制
漏洞原理:
这个漏洞存在于/cloud_waf/nginx/conf.d/waf/public/waf_route.lua文件中,通过检查源代码可以发现,只要请求满足特定的IP和域名条件,就可以无需登录直接访问后台API,通过特定的HTTP请求头配置,攻击者可以模拟来自127.0.0.1的请求,并将Host头设置为127.0.0.251,从而绕过宝塔的访问控制。这种方式允许攻击者执行包括获取已拉黑IP列表、解封IP、删除所有日志等多种操作。
注:这表明宝塔WAF的核心防护功能存在严重的安全设计缺陷。
安全建议:
1. 宝塔用户应该立即检查自己的系统,看是否存在被这个漏洞利用的迹象。
2. 关注宝塔官方的通告和更新,及时安装最新的安全补丁。
3. 考虑采取额外的安全措施,比如使用第三方的安全工具来增强WAF的防护能力。
注:用户卸载 WAF 也可避免该问题
参考消息:V2EX
最近在V2EX上有用户报告发现了一个关于宝塔 WAF 的未授权访问漏洞。这个漏洞允许未经授权的用户绕过登录验证,无视宝塔的随机登录地址,直接访问宝塔后台的某些API,实现远程控制
漏洞原理:
这个漏洞存在于/cloud_waf/nginx/conf.d/waf/public/waf_route.lua文件中,通过检查源代码可以发现,只要请求满足特定的IP和域名条件,就可以无需登录直接访问后台API,通过特定的HTTP请求头配置,攻击者可以模拟来自127.0.0.1的请求,并将Host头设置为127.0.0.251,从而绕过宝塔的访问控制。这种方式允许攻击者执行包括获取已拉黑IP列表、解封IP、删除所有日志等多种操作。
注:这表明宝塔WAF的核心防护功能存在严重的安全设计缺陷。
安全建议:
1. 宝塔用户应该立即检查自己的系统,看是否存在被这个漏洞利用的迹象。
2. 关注宝塔官方的通告和更新,及时安装最新的安全补丁。
3. 考虑采取额外的安全措施,比如使用第三方的安全工具来增强WAF的防护能力。
注:用户卸载 WAF 也可避免该问题
参考消息:V2EX