#火星情报局 Python 使用 Virtualenv/venv 创建虚拟环境的时候可以加入参数
这在类似如下的场景中非常有用:在租用显卡资源时使用的容器中通常已经准备了一个可用的 PyTorch 用于他们自己的 Jupyter 环境,使用该参数就可以在不同虚拟环境中避免重复安装,还可以避免依赖没看清失手卸载 PyTorch 或是安装 CPU 版。
--system-site-packages ,可以做到复用全局宿主系统的环境,在 Virtualenv 可以访问全局的 site-packages ,同时 Virtualenv 也无法卸载宿主环境的包。这在类似如下的场景中非常有用:在租用显卡资源时使用的容器中通常已经准备了一个可用的 PyTorch 用于他们自己的 Jupyter 环境,使用该参数就可以在不同虚拟环境中避免重复安装,还可以避免依赖没看清失手卸载 PyTorch 或是安装 CPU 版。
马上要填志愿了,欢迎各位积极转发 https://colleges.chat ,以及去 https://www.wenjuan.com/s/UZBZJv8lWrd/ 更新一些最新数据。
一年之期已过,目前博客主站连同静态资源已跑路到 Edgeone Pages 看效果(
https://blog.hanlin.press
https://blog.hanlin.press
https://t.me/sky66666666666666666666666666666/22555
省流:日系抽卡手游定这么贵是因为只能定这么贵
省流:日系抽卡手游定这么贵是因为只能定这么贵
[原创内容] 真干货万字超长文,一篇文章告诉你彩票行业从开店到经营的大部分陷阱与要点,买卖双方的避坑指南。
https://bbs.nga.cn/read.php?tid=44388100
https://bbs.nga.cn/read.php?tid=44388100
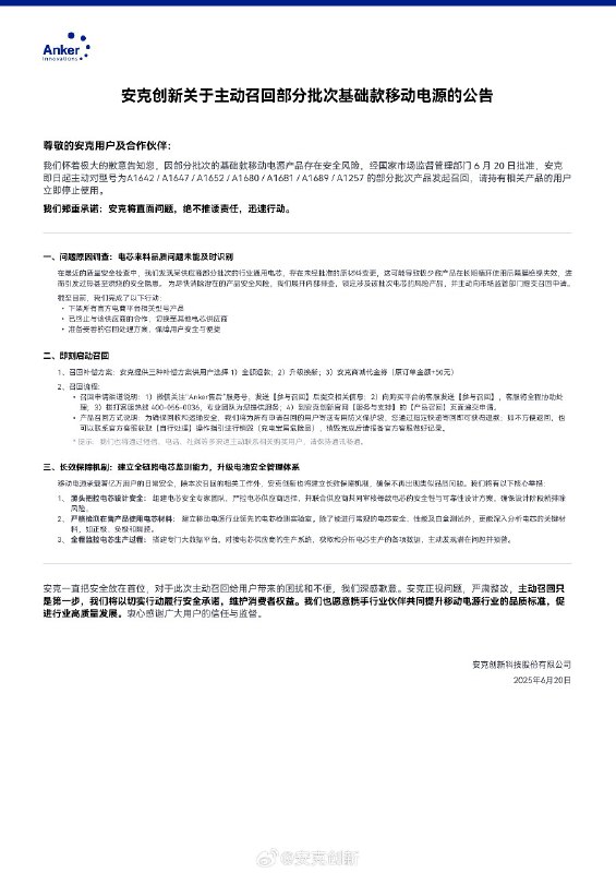
罗马仕充电宝3C证书被大批撤销,抖音官方店铺已全部下架
https://finance.sina.com.cn/tech/it/2025-06-20/doc-infatmam2731501.shtml
https://finance.sina.com.cn/tech/it/2025-06-20/doc-infatmam2731501.shtml