现在我也不知道这频道发了啥了,各位慢慢吃瓜,将就着看

联系我请去 @abc1763613206

友链儿
@cyberElaina
@rvalue_daily
@billchenla
牛逼,一模一样的故事还能再上演一遍的,还是 Harry张

https://tieba.baidu.com/p/10470253442
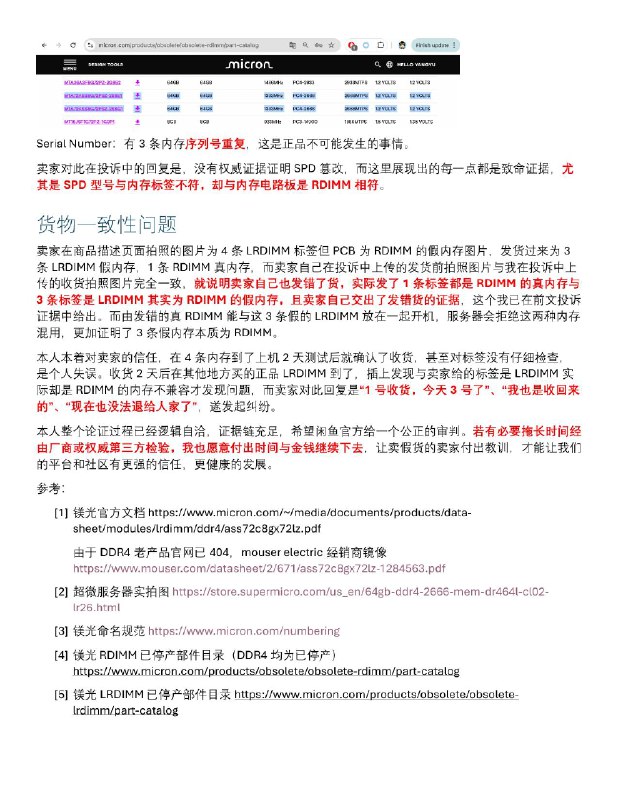
大家去闲鱼真的要擦亮眼睛,你认为确凿的假货证据只要不是官方检验报告基本不会被客服认可
如果你感觉自己捅了篓子,不妨想想某个国产二游,在直播调试阶段把正片播片漏了
Claude Opus 4.6 is available today on claude.ai, our API, and all major cloud platforms. If you’re a developer, use claude-opus-4-6 via the Claude API. Pricing remains the same at $5/$25 per million tokens; for full details, see our pricing page.

https://www.anthropic.com/news/claude-opus-4-6 Introducing Claude Opus 4.6
今天abc看了啥🤔
https://lab.hanlin.press/bcdn/ B站自建视频云节点大摸排
Bilibili 自建视频云生态观察
本项目是对 B 站录播姬 CDN 节点概览页面的致敬与精神延续。采用公开 DNS 扫描的方式,力求尽可能全面地揭示目前 B 站视频云自建节点的网络分布情况。

https://blog.hanlin.press/2026/02/Bilibili-Self-hosted-CDN-Overview

#Blog 本质炒冷饭,但是重扫了一整天数据发现节点还是有变动,加之之前的 lab. 主机计划停用,干脆就在博客里写了个大的嵌入式网页(很脏但是在框架里能用),同时加了个不同版本的数据对照功能。
Adobe宣布撤銷結束Animate產品的計畫,轉為進入維護模式,只提供安全性更新不再加入新功能。
Flash的血脈又暫時苟住了。
https://community.adobe.com/announcements-539/update-on-the-status-of-adobe-animate-1548459
迅雷被发现替换用户下载的ISO镜像 换成带有各种捆绑软件的非官方镜像

https://www.landiannews.com/archives/111762.html

网友在进行测试时也发现非常明显的问题,即迅雷不会识别具体的下载网址,而是检测到特定的文件名称后就执行替换,哪怕源网址根本就不存在也无所谓,照样能给用户下载下来。
Back to Top