#security
NodeJS 2026.3 安全更新
CVE-2026-21637 没修好,漏了一个
CVE-2026-21710
当HTTP头含有
CVE-2026-21711
Unix Domain Socket 漏了权限检查
CVE-2026-21712
CVE-2026-21713
HMAC 未使用等长时间比较函数
CVE-2026-21714
HTTP2
CVE-2026-21717
V8 字符串哈希函数会导致数值字符串按照所表示的数值进行哈希,导致可预测的碰撞
CVE-2026-21715
CVE-2024-36137 没修干净
NodeJS 2026.3 安全更新
CVE-2026-21637 没修好,漏了一个
SNICallbackCVE-2026-21710
当HTTP头含有
__proto__ 时,访问 req.headersDistinct 会导致Node进程崩溃,产生DoS。CVE-2026-21711
Unix Domain Socket 漏了权限检查
CVE-2026-21712
url.format() 遇到不正确的国际化域名(IDN)时会崩溃CVE-2026-21713
HMAC 未使用等长时间比较函数
CVE-2026-21714
HTTP2
WINDOW_UPDATE 导致内存泄露CVE-2026-21717
V8 字符串哈希函数会导致数值字符串按照所表示的数值进行哈希,导致可预测的碰撞
CVE-2026-21715
fs.realpathSync.native() 有文件系统信息泄露CVE-2024-36137 没修干净
Figma 支持 MCP 写入了!Figma 支持 MCP 写入了!Figma 支持 MCP 写入了!Figma 支持 MCP 写入了!Figma 支持 MCP 写入了!Figma 支持 MCP 写入了!Figma 支持 MCP 写入了!Figma 支持 MCP 写入了!
https://x.com/i/status/2036434766661296602
https://x.com/i/status/2036434766661296602
张雪峰因心源性猝死经抢救无效于3月24日15时50分去世。
(张雪峰老师)
(张雪峰老师)
现在我们有鸿蒙车站,鸿蒙泵房,鸿蒙学校,鸿蒙之区,鸿蒙街区,鸿蒙之城,鸿蒙城市
@OverflowCat from https://t.me/abcthoughts/6908?comment=28925
在之后
广州要有“鸿蒙智城”了!
https://mp.weixin.qq.com/s/W3cxZ6VuIlE93e7rc7K7rA
如果說SwiftUI on macOS是Apple不上心的話,那麼Windows 11內建的.NET還是4.x、而同時內建WebView是4周一更,只能說明Windows的第一方preferred native UI框架就是Chromium(
https://domenic.me/windows-native-dev/
https://domenic.me/windows-native-dev/
3 月 20 日,由丹麦药企诺和诺德所持有的司美格鲁肽核心化合物专利,在中国的法定保护正式到期。
这意味着,国内药企可以用司美格鲁肽的分子结构进行生产,此前已经提交的仿制药上市申请,都在这天得以进入正式审评、获批流程。
https://mp.weixin.qq.com/s/HuqsWmci_cS5dJTv_aIAJg
这意味着,国内药企可以用司美格鲁肽的分子结构进行生产,此前已经提交的仿制药上市申请,都在这天得以进入正式审评、获批流程。
https://mp.weixin.qq.com/s/HuqsWmci_cS5dJTv_aIAJg
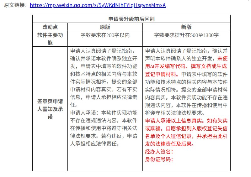
主要改动点见图:
1. 未使用AI开发编写代码、撰写文档或生成登记申请材料。
2. 如有失实或欺骗,自愿承担列入版权登记失信名单及个人征信记录,并承担由此引发的法律责任及后果。
https://www.ssia.org.cn/page74?article_id=2588
*除了视觉小说数据库外,他同时也是 ncdu 等一系列开源项目的作者。
https://dev.yorhel.nl/
https://dev.yorhel.nl/
3月23日,界面新闻获悉,大疆已于近日在广东省深圳市中级人民法院正式起诉影石,案件涉及6项专利权属纠纷,多名前大疆核心研发人员被指参与。目前,法院已正式立案。据了解,这是大疆首次在国内提起专利权属纠纷,涉案专利主要集中在无人机飞行控制,结构设计,影像处理等关键技术领域。大疆在诉状中指出,涉案专利系前员工离职后一年内作出的发明创造,这些发明与员工在大疆任职时的工作任务密切相关。
https://mp.weixin.qq.com/s/YO36Y9M5jVwW_-qeYzPLVA
https://mp.weixin.qq.com/s/YO36Y9M5jVwW_-qeYzPLVA
笑点解析:高概率海外制作方交付给国内版权方的 CleanFeed 流是 YouTube 做的(这在海外很常见),然后国内版权方选择直接录屏推流,然后放着放着跳 YouTube 广告了
疑似是Kimi K2.5微调
开发者 fynnso 抓 Cursor 的 OpenAI 风格请求时看到内部模型路径里出现 accounts/anysphere/models/kimi-k2p5-rl-0317-s515-fast。
x
开发者 fynnso 抓 Cursor 的 OpenAI 风格请求时看到内部模型路径里出现 accounts/anysphere/models/kimi-k2p5-rl-0317-s515-fast。
x