国家信息中心数字中国研究院副院长、理事、教育专家陈沁做过一项针对“张雪峰效应”的研究,结果显示,2023年占招生总人数五分之一到四分之一的专业录取排位被张雪峰改变。
陈沁引入了“张雪峰密度”的概念,即观看直播观众占总人口的比例。
在“张雪峰密度”较高的地区,每五个考生中就有一个因为张雪峰改变了自己的专业选择。在“张雪峰密度”最高的地区中,2023年金融学和新闻学专业的录取百分位平均降低了4%。近200万考生以直接或间接的方式被张雪峰改变。
https://mp.weixin.qq.com/s/HnbKjV4lxYOqmicMI8Mj8w
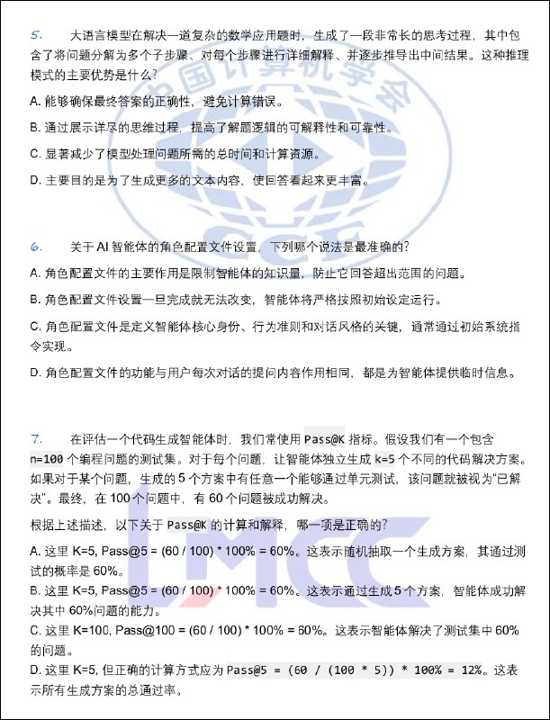
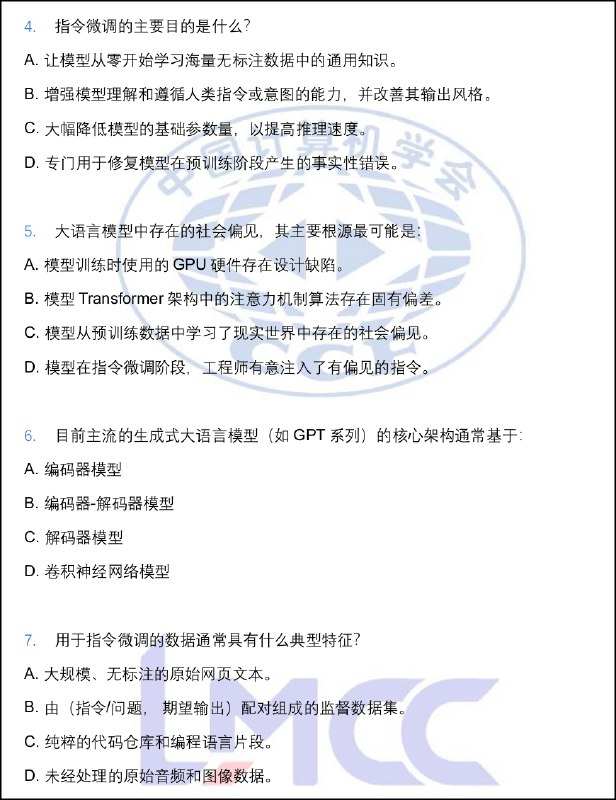
中国计算机学会(CCF)于2025年8月推出CCF大模型能力认证(Large Model Competence Certification,LMCC),旨在通过认证推动人工智能全学段教育的发展,发现和培养人工智能发展所需要的不同层次、不同类型的人才,为中国人工智能的发展贡献力量。
LMCC认证设青少年组和成人组。其中青少年组以普及大模型基本素养和概念类知识为主,成人组以普及大模型应用、训练和微调等实践技能为主。
LMCC认证共分两轮,均为全国统一命题的机试。第一轮认证题型为客观题,考核大模型基本素养和概念类知识;第二轮认证题型为编程题,以考核大模型应用、训练和微调等实践技能为主。第一轮认证达到一定成绩的被认证者方可参加第二轮认证。
首次LMCC青少年组和成人组第一轮认证将于11月8日同步举行;青少年组和成人组第二轮认证将分别于11月15日和11月16日举行。即日起两组别均开始报名,详情请分别见两组别报名通知。
https://lmcc.ccf.org.cn/
认证大纲:https://www.ccf.org.cn/upload/resources/file/2025/10/13/6a6250c9025ba4f6d6c0956d02e61269.pdf
官方例题:https://lmcc.ccf.org.cn/101/1002/10115.html
LMCC认证设青少年组和成人组。其中青少年组以普及大模型基本素养和概念类知识为主,成人组以普及大模型应用、训练和微调等实践技能为主。
LMCC认证共分两轮,均为全国统一命题的机试。第一轮认证题型为客观题,考核大模型基本素养和概念类知识;第二轮认证题型为编程题,以考核大模型应用、训练和微调等实践技能为主。第一轮认证达到一定成绩的被认证者方可参加第二轮认证。
首次LMCC青少年组和成人组第一轮认证将于11月8日同步举行;青少年组和成人组第二轮认证将分别于11月15日和11月16日举行。即日起两组别均开始报名,详情请分别见两组别报名通知。
https://lmcc.ccf.org.cn/
认证大纲:https://www.ccf.org.cn/upload/resources/file/2025/10/13/6a6250c9025ba4f6d6c0956d02e61269.pdf
官方例题:https://lmcc.ccf.org.cn/101/1002/10115.html
【赵长鹏辟谣此前财新采访内容:近期未接受任何采访】
Foresight News 消息,赵长鹏发推辟谣此前财新采访内容表示,「虽然听起来挺有道理的,但我好像最近没接受过采访,也没说这些。」
https://foresightnews.pro/news/h5Detail/88231
Foresight News 消息,赵长鹏发推辟谣此前财新采访内容表示,「虽然听起来挺有道理的,但我好像最近没接受过采访,也没说这些。」
https://foresightnews.pro/news/h5Detail/88231
Typst 已发布 0.14.0
https://typst.app/docs/changelog/0.14.0/
最大的变化是用 Rust 重造了一个 PDF 输出引擎,支持输出标准 PDF,还支持无障碍
除此之外,我比较关注的变更:
-
-
-
- 专设了 https://github.com/typst/hayagriva/issues/327 跟踪不符合 CSL 标准的问题。
-
- HTML export 部分提升较多,见原 changelog。
这个版本看上去没有引入很多 breaking change ,倒是把之前的一些不规范玩法给堵上了。
https://typst.app/docs/changelog/0.14.0/
最大的变化是用 Rust 重造了一个 PDF 输出引擎,支持输出标准 PDF,还支持无障碍
除此之外,我比较关注的变更:
-
par, table, enum, list, terms, title, figure.caption, footnote.entry, outline.entry, image, emph, strong, link, cite, raw, underline, overline, strike, and highlight 可以被 locate 了,可以通过 locate 实现一些奇妙 workaround。-
label 不能再为空了,之前一些奇妙的模板会生成空的 label ,可能需要迁移。-
table 可以有多个 header ,并且修改了 header 不满行时的行为。- 专设了 https://github.com/typst/hayagriva/issues/327 跟踪不符合 CSL 标准的问题。
-
image 可以嵌入 pdf 了。- HTML export 部分提升较多,见原 changelog。
这个版本看上去没有引入很多 breaking change ,倒是把之前的一些不规范玩法给堵上了。