现在我也不知道这频道发了啥了,各位慢慢吃瓜,将就着看

联系我请去 @abc1763613206

友链儿
@cyberElaina
@rvalue_daily
@billchenla
《江声入旧年》
BGM:江声入旧年—聲無哀樂SWAL/龚琳娜/杨的草稿箱
(素材来源于网络,若有侵删,联系删除)
#声无哀乐乐队 #江声入旧年 #龚琳娜

@神龙士力架:
发布视频
播放量:2.01万 弹幕:76 评论:196
点赞:3535 投币:2254 收藏:692 转发:206
发布日期:2026-02-15 09:00:00
上传日期:2026-02-15 02:51:41

via @bilifeedbot
Media is too big
VIEW IN TELEGRAM
cnBeta.COM中文业界资讯站
印度ChatGPT周活跃用户达1亿 成为OpenAI全球第二大市场
笑点解析:
......OpenAI调整了战略,推出了价格低于5美元的ChatGPT Go套餐,后来更是为印度用户提供为期一年的免费使用。

阿尔特曼在文章中表示,印度是ChatGPT仅次于美国的第二大用户群,凸显了这个南亚国家在OpenAI全球战略中日益增长的重要性。此次披露正值ChatGPT在全球使用量激增之际,该平台截至2025年10月已达到8亿周活跃用户,据报道正接近9亿。
今天abc看了啥🤔
Photo
临睡前发现另一个 XCPC 从业人士发了更完整的更像是给不了解 OJ 方面看的解释,算是给上条消息的一些补充说明,也解答了很多上条消息评论区的问题,请去链接查看完整内容:
https://www.zhihu.com/question/2006012406770455579/answer/2006192538210570955

另外上一条的评论区基本上也有一些更多的补充信息了,也可以结合起来一起看,问任何相关问题前先读完上下文,人总不能上下文窗口还没个大模型长吧(
今天abc看了啥🤔
有时候就真的好奇字节到底给大模型部门定了多少神人KPI,能这么不择手段拿数据也不怕名声臭掉 P1-P3:本次事件,暂隐掉发帖人但我觉得来源人尽皆知 发现有公开信源了所以 edit 出完整的 P4-P6:半年多前的前情提要
顺带再补充提醒一下,这些天在不同群陆续提过,但是没集中说:
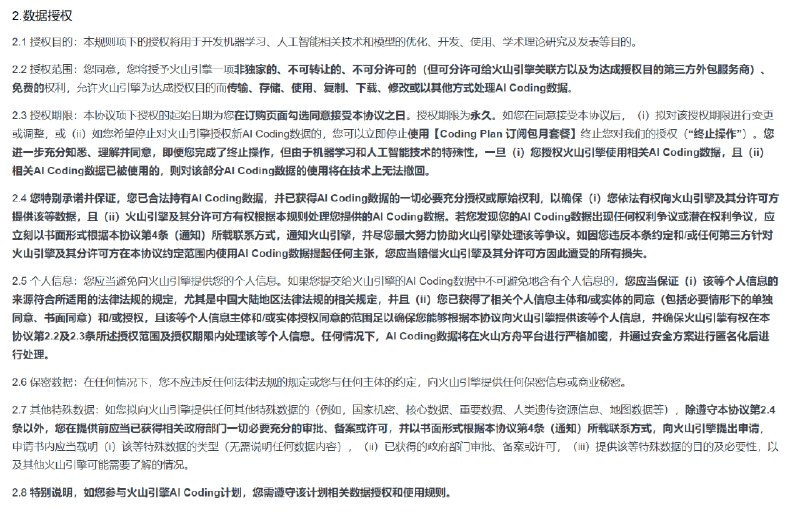
字节火山方舟提供的 Coding Plan(拉新还有优惠)计划,是附带一份明确的数据授权使用协议(见图)的。虽然对大部分人来说可能没什么问题,但是请在正经工作场景,有隐私和保密需求的群友注意一下潜在的涉密和内控风险(
https://www.volcengine.com/docs/82379/1928265?lang=zh

补充:其他同类型平台的隐私政策参见评论区,注意阿里云百炼平台有类似规则
cnBeta.COM中文业界资讯站
豆包大模型2.0发布 包含三款通用Agent模型和Code模型
有时候就真的好奇字节到底给大模型部门定了多少神人KPI,能这么不择手段拿数据也不怕名声臭掉
P1-P3:本次事件,暂隐掉发帖人但我觉得来源人尽皆知 发现有公开信源了所以 edit 出完整的
P4-P6:半年多前的前情提要
如何看待ilem在2026年2月12日发布的《一些想法》? - 知乎
https://www.zhihu.com/question/2005291281174245827

《一些想法》原文:https://www.bilibili.com/opus/1168356053745664023
------
从下面吵翻天的评论可以看出来,「喜欢《世界计划!缤纷舞台》的初音未来还是喜欢 VOCALOID 的初音未来」的偶像论笑话在中 V 圈提前上演了。扭曲成这个地步多少有点让人哭笑不得,不知道的还以为在看中之人随便换的 VTuber.
今天abc看了啥🤔
更野的来了:他们用的是 Kiro
简单测了一下,还是不适合给 Claude 系用,毕竟 Claude 太能烧钱了,拿来替换火山引擎或者 Kimi 用国模可能还差不多,用 GPT 也还不错
Back to Top