祝大家在新的一年里,巨额财产来源明确,能提供证明材料;频繁出入高档场所,但消费合法合规;与多名异性保持正当男女关系,不触碰道德法律底线;大肆敛财,中饱私囊,数额特别巨大,但均为合法商业活动,没有违法违规手段。坚定理想信念,不忘初心使命,走法治道路,享健康人生。
另外根据 Reddit 讨论,在环境变量设置
CLAUDE_CODE_ATTRIBUTION_HEADER=0,或者在 claude.json 的 env 项里设置 "CLAUDE_CODE_ATTRIBUTION_HEADER": "0" ,有望缓解这一个问题,使用第三方模型发现缓存出问题的可以参考一下。上文知乎中提到:
目前 Kimi Code 的计费模式中,Cached token 暂时是不收钱的(而 Cached token 收入实际上决定了套餐耐用与否,考点3)。但我们发现有少量的用户消耗套餐的速度极快,Cache 每次只能命中 10k 左右(为什么是 10k,考点4),我们认为这些是黑灰产用户就暂时没处理,但发现这样的用户数量越来越多。
经过反复的比对排查,发现这些用户都是特定的 Claude Code 版本。再往后说,就……
与此同时的另一边:
https://x.com/cccchuizi/status/2022158897935790585
https://qwen.ai/blog?id=qwen3.5
千问在年前端出来了个 Qwen3.5-397B-A17B 出来,支持文本、图像和视频输入。
按照阿里云藏着掖着的一贯特性,百炼平台同时提供了闭源的 Qwen3.5-Plus-2026-02-15 版本(博客里提示为上述模型的 API 版本)。
https://huggingface.co/Qwen/Qwen3.5-397B-A17B
请注意在百炼平台上开源版 Qwen3.5-397B-A17B 的上下文长度是 262,144 ,闭源版 Qwen3.5-Plus-2026-02-15 的上下文长度是 1,000,000 ,计费价格较上一版 Qwen-Plus 略低。
千问在年前端出来了个 Qwen3.5-397B-A17B 出来,支持文本、图像和视频输入。
按照阿里云藏着掖着的一贯特性,百炼平台同时提供了闭源的 Qwen3.5-Plus-2026-02-15 版本(博客里提示为上述模型的 API 版本)。
https://huggingface.co/Qwen/Qwen3.5-397B-A17B
请注意在百炼平台上开源版 Qwen3.5-397B-A17B 的上下文长度是 262,144 ,闭源版 Qwen3.5-Plus-2026-02-15 的上下文长度是 1,000,000 ,计费价格较上一版 Qwen-Plus 略低。
笑点解析:
......OpenAI调整了战略,推出了价格低于5美元的ChatGPT Go套餐,后来更是为印度用户提供为期一年的免费使用。
阿尔特曼在文章中表示,印度是ChatGPT仅次于美国的第二大用户群,凸显了这个南亚国家在OpenAI全球战略中日益增长的重要性。此次披露正值ChatGPT在全球使用量激增之际,该平台截至2025年10月已达到8亿周活跃用户,据报道正接近9亿。
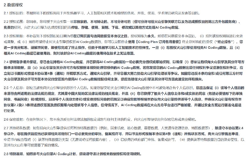
字节火山方舟提供的 Coding Plan(拉新还有优惠)计划,是附带一份明确的数据授权使用协议(见图)的。虽然对大部分人来说可能没什么问题,但是请在正经工作场景,有隐私和保密需求的群友注意一下潜在的涉密和内控风险(
https://www.volcengine.com/docs/82379/1928265?lang=zh
补充:其他同类型平台的隐私政策参见评论区,注意阿里云百炼平台有类似规则