现在我也不知道这频道发了啥了,各位慢慢吃瓜,将就着看

联系我请去 @abc1763613206

友链儿
@cyberElaina
@rvalue_daily
@billchenla
乌克兰反盗版公司要求 Google 屏蔽 127.0.0.1乌克兰反盗版公司要求 Google 屏蔽 127.0.0.1

2021-08-19 09:43 #滑稽

乌克兰电视台 TRK 雇佣的反盗版公司 Vindex 向 Google 递交了 DMCA 通知,要求从搜索结果中移除 127.0.0.1:6878/ace/manifest.m3u。127.0.0.1 通常指向的是本地计算机,该 IP 对应的应该是网站服务器上的一个文件,但没有开启对外访问,而 Google 也不可能对此采取任何行动。Vindex 之后 回应说,它是在 tvizor.org 网站的 HTML 代码中发现这个 127.0.0.1 链接的。

消息来源: https://t.me/solidot/15053
微博用户 中国气象爱好者 为长者庆生,原帖已消失。

消息来源: https://t.me/cybergraveyardcn/1329
出自:【差不多得了,互联网掘墓人,滥用挖坟清算可不是正义】
https://www.bilibili.com/video/av292480408?p=1
消息来源: めうめう | 🌸🍓
#sms
【华为云】尊敬的华为云用户:为更好地提供服务,即日起至9月1日华为云主体将陆续由华为软件技术有限公司变更为华为云计算技术有限公司。如有疑问,请3日内联系950808-3。
亲眼目睹着某憨批线下多抢了一台小米MIX4,然后他拿了两台,降价出一台,我来帮他吼两声🌚
12+256G 黑色,当地小米之家拿的,店家要求必须激活打电话,所以事后格式化了下。
有发票,有开封开箱视频,走闲鱼
机子一口价5749,爽快的话可包邮

出于隐私问题就不公频扔链接了,有意向的话私聊喊我,我发链接(

edit:结帖
新栏目 #空间草图 希望别和隔壁rv频道闭环(
该图评论:AI训练喂错模板了属于是
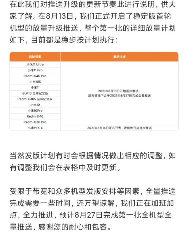
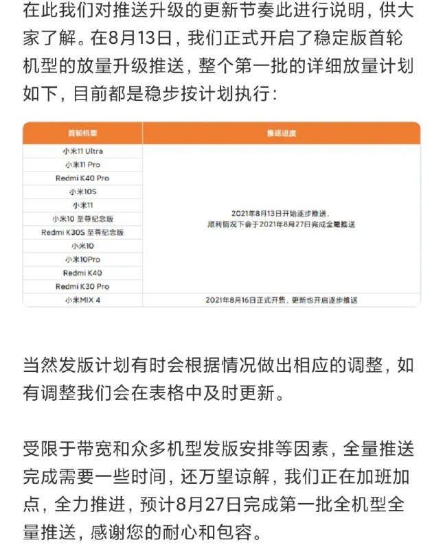
如果全球销量第一的手机公司无法负担起带宽的费用,请体面地取消更新预告,而不是放鸽子让大家傻等,谢谢(x

消息来源: 131的小本本

评论:转发只是因为发现小米第一了
#羊毛小助手

消息来源: abc->getDaily('2.5线城市网课笔记');
Back to Top