今天abc看了啥🤔
13:59 · 2021年8月15日 · 周日
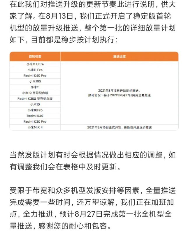
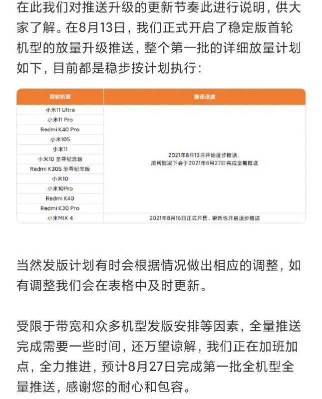
如果全球销量第一的手机公司无法负担起带宽的费用,请体面地取消更新预告,而不是放鸽子让大家傻等,谢谢(x
消息来源: 131的小本本
评论:转发只是因为发现小米第一了
Home
Powered by
BroadcastChannel
&
Sepia