现在我也不知道这频道发了啥了,各位慢慢吃瓜,将就着看

联系我请去 @abc1763613206

友链儿
@cyberElaina
@rvalue_daily
@billchenla
速报:约十分钟前QQ集中对手机端插件/root用户大杀特杀,受影响用户会提示登录状态失效,重新登录后无法对外发送消息。在安全中心可自助解除。
🌕🌕🌕🌕🌕🌕🌕🌕🌕🌕🌕
🌕🌕🌕🌕🌕🌕🌕🌘🌑🌒🌕
🌕🌕🌕🌕🌕🌕🌘🌑🌑🌑🌒
🌕🌕🌕🌕🌕🌕🌘🌑🌑🌑🌒
🌕🌕🌕🌕🌕🌕🌕🌘🌑🌑🌒
🌕🌕🌕🍎🌕🌕🌕🌗🌘🌑🌓
🌕🌕🌕🌑🌒🌕🌕🌘🌑🌑🌕
🌕🌕🌕🌘🌑🌔🌖🌑🌑🌑🌖
🌕🌕🌕🌕🌘🌑🌑🌑🌑🌑🌔
🌕🌕🌕🌖🌑🌑🌑🌑🌑🌑🌒
忙过来啦!感谢隔壁频道主的持续赞助,本频道今年也在积极参与集体抽奖活动(跳转到上一年
本次抽选的奖品是频道不久之前分享过的 Rune,它是一个持续开发着的,致敬以 Zune 为代表的微软经典设计的艺术品级音乐播放器。
为避免刷屏,您可以在以下一起参与抽奖的频道查看该软件的宣传稿:
https://t.me/Laoself/10107
https://t.me/EFW_inno/4646
https://t.me/Mzdyl_ML/279

0. 奖品:[Rune Steam兑换码] × 3 与 [Rune 微软商店兑换码] × 3
1. 参考上次抽奖的情况与本次其他频道的情况,本频道本次不设置显性的互斥规则,我们并无法实时审查您在所有频道的参与情况,但如果在本频道开奖时发现您已有其他频道的开奖记录(无论哪个渠道),您的奖品资格将会被取消,并顺延给下一个候选者。
2. 参与方式:为证明您确实读了宣传稿,请在本条推送的评论区回复 Rune 在任意一个发行平台的截图并在附言中说明自己需要哪一个平台,您可以发送网页截图的任意一个角落或是您认为有意思的地方,每位读者仅限发送一条。
3. 请务必在附言中注明自己需要哪一个平台,不同平台将分开进行抽选。如您需要更改平台请重新发送消息,被编辑的消息将被视作无效消息。
4. 开奖时间:2025-01-01 00:00 UTC+8 前后,在频道附属群人工通过 @tbzi_bot 的摇点玩法进行抽奖。
5. 如您不幸未能抽中/想要提前体验产品,欢迎直接前往发行平台支持!
#软件资讯 还得是 360 啊!手心输入法最新推出的 v3.1 版添加广告内容,自动下载 360 弹窗过滤器,30 元 / 月。

360 弹窗过滤器是 360 在 7 月推出的新软件,收费是 30 元 / 月可以帮助用户拦截广告弹窗,问题是手心输入法能下载弹窗过滤器,就怕第二天各种 360 软件都出现了。

查看全文:https://ourl.co/107211

→欢迎关注:蓝点网订阅频道
→欢迎关注:蓝点网X/Twitter
→产品推荐:CN2服务器35美元/年
今天abc看了啥🤔
......
在聚光灯没覆盖到的一角,一个在口碑上成功了的 UrbanDictionary 中国版,一个被人追着构陷捏软柿子的APP,一个和微博打官司二审还是输了的小公司,一个面临了不可抗力却变着法子转自媒体接外包的工作室,终于还是说出了解散一词。

唏嘘已经无法用来形容这个曾经常驻我地址栏的平台。
陆港澳用户已无法直接注册 GitLab.com 帐号,会被跳转到极狐; GitLab.com 亦要求已有陆港澳用户在 60 日内迁移,之后将删除帐号。

- GitLab 称,极狐拥有 GitLab 在陆港澳的独家运营授权。
- 极狐在国内的运营受到争议:有员工称极狐正起诉使用 GitLab CE 的公司,称其违反著作权法 [3]。

1. https://gitlab.com/users/identity_verification/restricted
2. https://about.gitlab.com/pricing/faq-jihu/
3. https://zhuanlan.zhihu.com/p/11665748924

linksrc: https://t.me/billchenla/19903

#GitLab #JH JiHu FAQ
「小白」线下采访百人!主流手机品牌优缺点大调查! [bilibili](https://www.bilibili.com/video/BV128rfYQEPF/)

这个视频我觉得给人的深层含义是值得好好研究的。视频简单的街头采访了一些人对手机品牌、手机优缺点的各种看法。暂时想到下面一些点。

·作为数码爱好者我们看到的数码领域或许和大众认知完全不同
·信息茧房难以突破,我们潜意识会认为我们看到的世界就是世界的全貌
·似乎手机厂商多年以来不断营造的品牌形象依然难以和苹果华为抗衡
·有些bug/不够好的细节多年不修,或许是因为对大众来说真没啥,或对厂商来说真没啥

#lin
With GitHub Copilot Free you get 2000 code completions/month. That's about 80 per working day - which is a lot. You also get 50 chat requests/month, as well as access to both GPT-4o and Claude 3.5 Sonnet models.

https://code.visualstudio.com/blogs/2024/12/18/free-github-copilot Announcing a free GitHub Copilot for VS Code
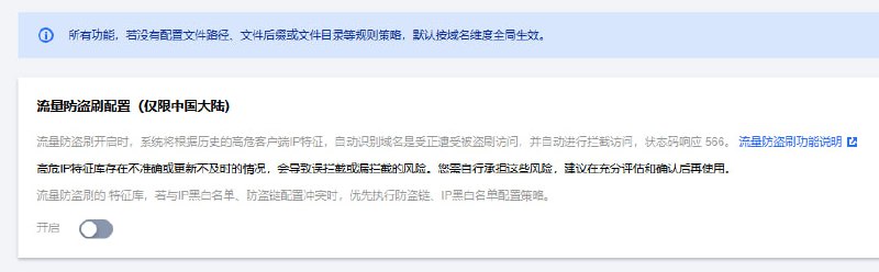
疼讯云 CDN 终于跟上了
Back to Top