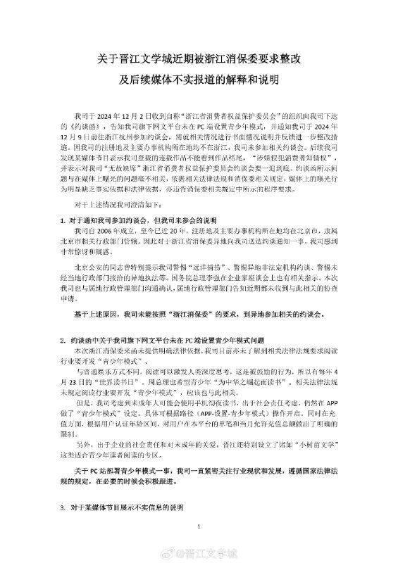
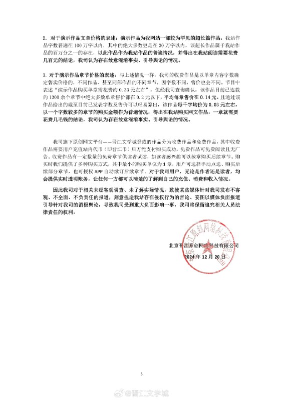
今天abc看了啥🤔
15:20 · 2024年12月21日 · 周六
https://weibo.com/1732420735/P5Lp502Ax
Home
Powered by
BroadcastChannel
&
Sepia